首页
研究院概况
研究院简介
发展历史
内设机构
现任领导
历任领导
政务公开
预/决算
招标采购
工作信息
公示公告
工作动态
专家栏
办事流程
政策法规
下载专栏
人才招聘
科学研究
人口发展研究中心
科研管理
实验研究中心
国家卫生计生委出生缺陷与生殖健康重点实验室
科普知识
国家科技政策
重庆科技政策
重庆市人口计生研究院科技政策
重庆市人口和计划生育科学技术研究院科普基地
实验室生物安全规范化培训
公共服务
生育健康研究所
优生优育公共服务平台
生殖健康文献月报
科技服务
科技服务
附属医院
正鼎司法鉴定所
党建之窗
活动专栏
专题栏目
纪律检查
党史学习教育专栏
学习贯彻习近平新时代中国特色社会主义思想主题教育
党纪学习教育
展示
理论学习成果展示
搜索
当前位置
首页
>
政务公开
>
预/决算
>详情
重庆市人口和计划生育科学技术研究院
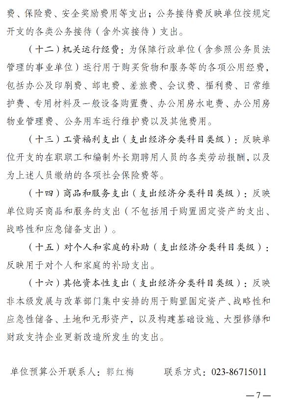
2026年单位预算情况说明
时间:2026-03-02
来源:财务管理中心
友情链接 :
重庆血液中心
重庆市计划生育协会版权所有
重庆市计划生育协会版权所有
重庆市计划生育协会版权所有
重庆市人口和计划生育科学技术研究院
重庆市人口计生研究院(简称)
地址:重庆市渝北区宝环路420号
邮编:400020
电话:023-88979441
版权所有
Copyright © 2016 www.cqpfp.org All Rights Reserved.
备案号:渝ICP备14005173号-1